• Рейтинг рассчитывает взвешенные оценки. Система динамически пересчитывает показатели при каждом новом голосе, учитывая весовые коэффициенты и мультикритериальную оценку. Текущее значение рейтинга может демонстрировать нелинейную динамику.
  • 489

    Опубликовано проектов

  • 137

    Оставлено комментариев

  • 1406

    Количество голосов

← Вернуться к списку

Модификация системы управления производственными активами

  • Руководитель проекта со стороны заказчика

    Максим Морозов

    ПАО «Россети Томск»

    Директор ПО КиТ АСУ

  • Категория

  • Номинация

  • Цели

    Цель проекта: модифицировать систему управления производственными активами в части автоматизации процессов планирования мероприятий и формирования отчетности, чтобы минимизировать ручной труд и обеспечить прозрачность ведения данных и формирования отчетности. 

    Задачи проекта:

    • Доработать существующие инструменты планирования мероприятий ТОиР, ТОПА, ТПиР в части учета периодичности воздействий, лимитов финансирования и выявленных дефектов.

    • Создать автоматизированный инструмент формирования норм содержания аварийного запаса.

    • Доработать существующую отчетность ТОиР и ТПиР, в части актуализирования до последних принятых ПАО «Россети» форматов.

    • Организовать прогнозирование изменений технических показателей состояния оборудования.

    • Организовать обмен данных об отключениях и технологических нарушениях, а также структуры сети между СУПА и ПК «Аварийность».

    • Организовать обмен данных о наличии ТМЦ и расходе ТМЦ после утверждения программы ТОиР.

  • Сроки выполнения

    март, 2024 — ноябрь, 2024
  • Год завершения проекта

    2024

  • Масштаб проекта

    200 автоматизированных рабочих мест
  • Результаты

    Повышена эффективности загрузки нормативных данных, что обеспечивает актуальность справочной информации и сокращает время обработки.

    Ускорено планирование и контроль мероприятий ТОиР. Доработан встроенный редактор для формирования заказов на основе результатов освидетельствования, снижены риски ошибок.

    Реализована проверка корректности данных и контроль соответствий между типами работ и оборудованием, что повысило качество учета.

    Автоматизирован подбор ТМЦ на основе расценок, ускорено оформление заказов и снижены трудозатраты.

    Внедрён прозрачный расчет плановых затрат и инструмент прогнозирования технического состояния оборудования.

    Автоматизировано планирование инвестиционной деятельности, контроль выполнения мероприятий ТПиР, паспортизация воздушных линий и нормирование аварийного запаса.

    Внедрение решений позволило снизить трудозатраты в подразделениях на 5%, а объем получаемой управленческой и регламентированной отчетности увеличился на 5% за счет автоматизации процессов.

  • Уникальность проекта

    Особенность проекта заключается в реализации нового функционала и требований при сохранении устойчивости текущих процессов. Важно было не только избегать их нарушений, но и оптимизировать работу пользователей, снизить нагрузку на планирование и учет, сократить ручные операции. 

    Существенным этапом стала доработка интеграционных взаимодействий в условиях ограниченной документации и поэтапного уточнения требований. Четкая проработка бизнес-процессов позволила точно определить требования и реализовать интеграции в полном объёме. 

    Проект выполнен в сжатые сроки и с ограниченным бюджетом, что потребовало максимальной концентрации команды и точного планирования. Оперативная обратная связь и совместная работа позволили быстро адаптировать решения под задачи заказчика. Несмотря на сложность задач, команда обеспечила внедрение без простоев и с максимально быстрой передачей нового функционала в эксплуатацию.

  • Использованное ПО

    Используемые технологии для ведения проекта:

    • "1С: Предприятие" - для разработки, настройки и тестирования Системы

    • "1С: СППР" - разработка технических проектов и управление требованиями

    • Microsoft Office (Word, Excel, Project, Visio) - отчетная документация проекта, план-графики, отчеты по статусам

    • Bitrix24 - учет и контроль задач проекта, хранение документации, общий доступ к документации, коммуникация внутри команды.

    Внедренные продукты:

    • "1С: Управление распределительной сетевой компанией":

    Планирование Технического ремонта и обслуживания;

    Планирование Технического перевооружения и реконструкции;

    Расчет ИТС;Расчет ВО/ТР и ПО (стоимостного);

    Формирование электронных паспортов;

    Интеграция с ПК Аварийность;

    Нормирование Аварийного запаса;

    Формирование сетевой отчетности.

    • "1С:ERP Управление предприятием 2":

    ТМЦ и Оборудование

  • Решение из каталога Global CIO

    В проекте не используются решения из каталога Global CIO

  • Сложность реализации

    ПАО «Россети Томск» столкнулись с высокой долей ручных операций в работе ИС, что замедляло процессы и повышало риск ошибок. Вручную выполнялась загрузка укрупнённых и пооперационных расценок, создание заказов по ЗиС и освидетельствованиям, подбор ТМЦ, ввод стоимости работ по подряду и подготовка отчётности. Отсутствие автоматизации увеличивало трудозатраты, снижало операционную эффективность и точность данных, усложняло планирование и выполнение задач в срок.

    Понимая необходимость повышения эффективности работы, руководство компании приняло решение о доработке системы. Целью автоматизации стало сокращение времени на выполнение рутинных операций, снижение вероятности ошибок и повышение общей прозрачности и управляемости процессов.

  • Описание

    Компания «Россети Томск» модифицировала систему управления производственными активами. Автоматизировано множество процессов, ранее выполнявшихся вручную. Это не только сократило трудозатраты, но и уменьшило вероятность ошибок, связанных с человеческим фактором. Доработаны отчетные формы, добавлены функции, способствующие эффективному управлению жизненным циклом активов, планированию ремонтов и техническому обслуживанию. 

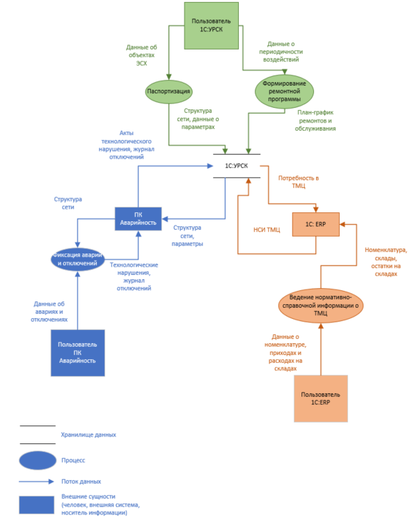
    Проект реализован на базе решения «1С:Управление распределительной сетевой компанией» (1С:УРСК). 1С:УРСК и 1С:ERP представлены централизованными системами на все подразделения заказчика.

    В рамках проекта было доработано интеграционное взаимодействие 1С:УРСК с 1С:ERP, в части получения данных о НСИ ТМЦ и передачи данных о потребности в ТМЦ. Данный обмен выполняется с помощью плана обмена. Также был доработан обмен с ПК «Аварийность», с которой 1С:УРСК обменивается данными посредством web-сервиса, в части передачи данных о структуре сети и параметрах оборудования и получения данных об актах технологического нарушения и журнала отключений.

    На старте проекта системы были развернуты на платформе «1С:Предприятие» версии 8.3.24.1586.

  • География проекта

    Сибирский федеральный округ РФ

  • Дополнительные презентации

Комментировать

Комментировать могут только авторизованные пользователи.
Предлагаем Вам в систему или зарегистрироваться.

  • Заказчик

    ПАО «Россети Томск»

  • ИТ-поставщик

    ГК "Бест"

Мы используем файлы cookie в аналитических целях и для того, чтобы обеспечить вам наилучшие впечатления от работы с нашим сайтом. Заходя на сайт, вы соглашаетесь с Политикой использования файлов cookie.